关于9.14~17在海口召开第33届全国糖业质量工作会议的通知
关于9.14~17在海口召开
第33届全国糖业质量工作会议的通知
全国各制糖企业和有关单位:
2020/2021制糖生产榨季,国家糖业质量监督检验中心与标准化中心受国家行业、食安、工信、标准、卫健等主管部门的指导委派,在各糖厂和各糖协的鼎力支持帮助下,已完成了全国食糖、酒精行业监督管理抽检和糖业标准化系列工作,经广泛征求企业意见和请示上级主管部门,兹定于2021年9月14日~9月17日在海口 景廷海景酒店召开第33届全国糖业质量工作会议。
会议内容主要有:
①质量安全监督与标准化、行业主管领导主题报告;
②2020/21年食糖酒精产品生产与流通领域监督抽查分析报告;
③2020/21榨季全国食糖酒精行业质量监检工作总结(含期货白糖);
④糖标委年会、新一届标委会委员名单酝酿、万众瞩目的《液体糖》等4项标准审定、食糖食安热点话题;
⑤食糖产品实物感官质量观摩,推举糖品酒精质量优秀;
⑥表彰20/21榨季全国食糖酒精产品质量优秀企业、连续三年质量优秀企业及监督抽查名列前茅的企业;
⑦优秀企业宣传展示,提质增效先进企业经验介绍;
⑧国际科技大咖领衔的废弃物高附加值处理等糖业生产、农务、综合利用、废物处理最新前沿科技论坛;
⑨食糖供需上下游企业见面会等。(详见“会议议程表”)
参会代表:
①国家市场监管局、工信部、卫健、农业农村、标准委、轻工联合会及各省区主管糖业质量安全和标准化的领导,中糖协各省区糖协;
②各糖业集团总公司负责人和属下各糖厂(含酒精)负责人、生产厂长、质检负责人;
③大型食品、饮料用糖企业的品控及采购部负责人;
④食糖贸易商家及期货经纪;
⑤科技、食安、大学专家,糖标委委员,特邀代表,央视报界网络传媒。
大会——走过33年光荣岁月的“全国糖业质量工作会议”延续着永恒的主题——质量与标准。大会亲历了甜蜜事业从生存、竞争、压力、胜出、有序经营到优质品牌的步步发展的欣喜与煎熬;亲历了糖业标准化从萌芽、规范到屹立潮头的甜酸苦辣。大会深刻表达了现代企业质量求生存、求发展的内涵,表达了权威的质量与食品安全意识,充分体现了现代企业文化中“质量是企业的生命”的永恒理念。大会已成为推进质量事业保障食品安全,传递和研究质量新知、质量文化、质量探索的载体。大会已成为助力优秀企业和优秀品牌成长的舞台,展示优秀企业风采的窗口和培育新兴品牌的橱窗。
每逢大会召开之时,就是业界同仁互相学习切磋、认清自身在行业中质量定位、寻求赶超目标之时;同时是广大企业争创全国行业优秀产品之时;也是收集信息(食品安全新要求、加工助剂、品牌、SC、抽查等)、了解新标准(产品、多品种、排污、能耗、方法等)、新技术(制糖、高值化利用、农务)之时。更是商家、媒体向糖厂收集信息、了解质量行情、了解优秀品牌之时。大会紧扣质量脉搏,致力于为企业与主管部门之间,供需企业之间,企业与媒体之间搭建一个相互交流沟通了解的平台,除了可以让企业及时详细解读上级指示精神、国家食安要求、行业质量水平、标准法规,展示形象、实力、坚定信心、开拓视野,还能够让业界企业与商家媒体零距离贴近,尽情领略相互真实体验、各自见解。
大会为促进我国糖业产品质量的提高、推动糖业标准化的实施、保障食糖食用安全、让质量优秀企业和优秀品牌深入人心等方面发挥了积极的作用。一批又一批放心食糖从这里走向用户,一批又一批质量优秀产品从这里走向市场,一批又一批优秀企业从这里声名远播,一批又一批优秀质量管理工作者从这里赢取荣耀。大会得到广大生产企业、用糖企业、科研单位以及社会各界的积极支持与参加,得到主管上级领导的赞赏与亲临指导,已成为轻工和食品行业一道亮丽的风景线和著名的工作年会。
糖检中心诚挚邀请您和贵司——糖业界尊荣的代表——在百忙之中拨冗光临,让我们欢聚一堂(谨请各总公司负责人敦促属下各厂负责人和有关人员共同前来分享见证业界荣耀),共话友情,回顾20/21、交流得失,分享抗疫情怀,宏扬先进、宣传优秀企业,同时让中小企业认清定位、迎头赶上,让更多的企业迈向更高更强!
会务事项:
① 报到日期与住地:9月14日,景廷海景酒店(海南澄迈县老城镇盈滨路与永庆大道东路交汇处北200米, 前台电话0898 67609999)。
② 会议时间: 9月15~16日。
③ 会务费, ¥2600元/人(本次会务安排每位代表都住单间), 收款单位:广州轻思纬文化创意有限公司; 帐 号:8110901013501207111;开户行:中信银行广州双塔支行(注:本次会务由广州轻思纬文化创意有限公司承办,发票由该公司开具,统一开具增值税普通电子发票,转款时请备注:糖业会议会务费+参会人员名单)。
④烦请收到通知的厂转告邻近兄弟糖厂,《开会通知》可来电索取,各大糖网均有转载。
⑤ 各地均有前往海口的各类交通工具,详见“交通示意图”。请尽可能提前通知参会人数,以便会务安排得更周到。
⑥三 军效命追质量,十 万热血铸品牌。三 伏过后武林会,届 期群雄海口来。
海南这两年世外桃源,会场地处海口西海岸海滩,务请注意安全。 预祝一帆风顺 !
⑦ 会务联系电话: 020-84168056 ,84168282; E-mail:csictang @163. com; 网址: www. csic315. com;
联系人: 高裕锋13824489849、王桂华13632495658、黄雪影13650789572、
曾史俊15914388425、余 娟13826458514、平秋婷13826410691、郭剑雄13609019500
国家糖业质量监督检验中心
国家轻工业甘蔗糖业质量监督检测中心
全国制糖标准化技术委员会
2021年8月25日
报:各质量标准主管部门。
抄送:中糖协和各省区糖协、制糖学会等。
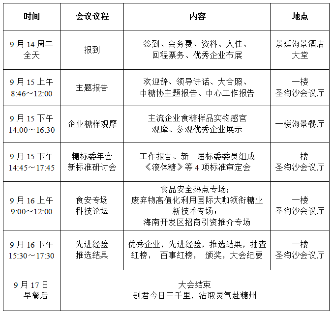
第33届全国糖业质量工作会议议程
海 内蜚声质量会,口 口相传食安圈。大 疆南端集结号,会 议又将佳讯传

第33届全国糖业质量工作会议报名指南及交通路线
操作步骤:微信扫描下图二维码进入报名界面,点击“会议报名”,填写参会人员信息资料后再点击“确认提交”即报名完成。如需查看或更改报名个人信息,可再次扫码进入点击“个人中心”,通过报名手机号码登录可修改个人信息,为了更好的提供服务,请参会人员准确填写报名信息资料,如开票资料等。

扫二维码,进入第33届全国糖业工作会议报名系统
会务联系:电话:020-84168056 E-mail:csictang @163.com
网址:www.csic315.com(登有会议各类详细资料)
黄雪影13650789572(会务)、曾史俊15914388425(参会)、余 娟13826458514(标准化)、平秋婷 13826410691(会费)、温林浩13632422844(展示)、 郭剑雄13609019500
景廷海景酒店 地址:海南省澄迈县老城镇盈滨路与永庆大道东路交汇处北200米, 酒店前台电话:0898-67609999
温馨提示:
1、海口美兰国际机场:距离酒店约46公里,打车约50分钟;机场有环岛铁路(美兰站)到达(老城镇站或海口站),老城镇站或海口站到酒店约10公里,打车约18分钟。
2、海口火车站:距离酒店约10公里,打车约20分钟。
3、市区免税店:酒店每天9:50,16:05有免费巴士开往市区免税店;市区免税店14:00,20:00有免费巴士回酒店。
4、新海港码头:酒店距离约10公里,打车约20分钟。
5、酒店设施温泉、泳池和海滩,敬请大家做好个人防护,务必注意安全。
(责任编辑:calm)
免责声明:本文系本网编辑转载,转载目的在于传递更多信息,文章版权归原作者所有,内容为作者个人观点并不代表本网赞同其观点和对其真实性负责。如涉及作品内容、版权和其它问题,请与本网联系0771-8062446 ,我们将在第一时间删除内容!
-
负责人
泛糖
-
联系电话
0771-8062462
-
邮箱
info@hisugar.com
-
传真
0771-8062474
-
联系地址
广西南宁市良庆区秋月路18号
QQ
微信
朋友圈
qq空间
微博
桂公网安备
45010802000323号