第九师白杨市机收滴灌甜菜高产栽培操作技术
01 产量指标与经济指标
目标产量6吨/亩以上,块根平均含糖率15%以上。采用45厘米等行距,株距14.5-16厘米,播种密度9260-10218株/亩,保苗株数6482-7153株/亩,单株块根重1.0-1.2公斤。
全生育期9-10水,滴水总量290-340立方/亩,滴头流量3.0升/小时。总投肥量90-112公斤/亩,其中:尿素(46-0-0)42-52公斤/亩,磷酸一铵(12-61-0)24-29公斤/亩,硫酸钾(0-0-52)22-29公斤/亩,微量元素2公斤/亩。
02 品种选择
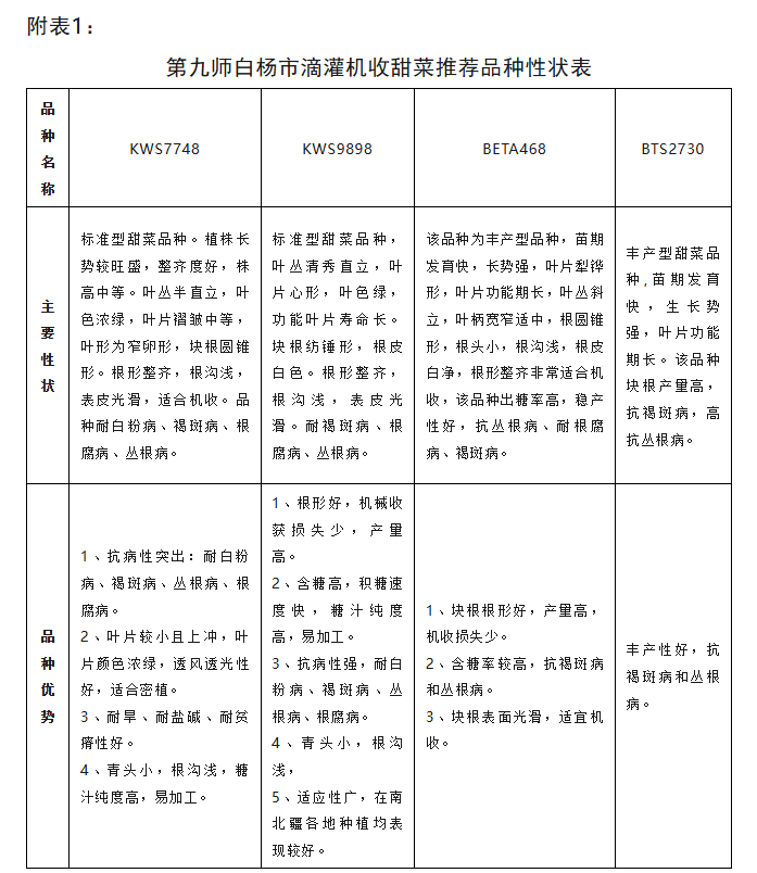
选用适应本地的丰产、高糖、抗病的优良品种,如KWS7748、KWS9898、BETA468、BTS2730等,详见附表1。03土壤条件
选择地势平坦、土壤结构好、灌溉便利、土质不粘的中性或微碱性土壤;甜菜忌迎茬或重茬,对于甜菜根腐病、丛根病发病较重的地块,不建议种植。最佳前茬作物以麦类、玉米、油菜等为宜,避免选择喷施二甲戊灵、苯磺隆、莠去津等长残留除草剂的地块。
04 播前准备
1.种子准备。为确保一播全苗,培育壮苗,夺得高产,选择高产、高糖且抗病性好的甜菜品种,要求种子净度≥98%,发芽率≥95%。种子丸衣处理。
2.整地。耕深28厘米以上,耕翻时不重不漏、杂草和秸秆掩埋严实;耕完后必须用平地器对角平整土地。
3.土壤处理。播种前用96%金都尔(精异丙甲草胺)80-100毫升/亩兑水40公斤以上均匀喷洒在土壤表面进行土壤封闭处理,黏土用上限,砂壤土用下限,结合整地作业一次完成。
4.注意事项。一是选择晴朗无风天气,在清晨或傍晚进行施药;二是避免混土过深,造成表层土壤药膜层药量不足。三是喷洒封闭除草剂后及时耙地,要求耙地深度3厘米,达到待播状态,24小时后可播种。
05 适期播种
1.适期播种。当5-10厘米土层地温连续5天稳定达到5℃时,可进行甜菜播种,我区一般于4月上旬至中旬为最佳播种期。
2.播种量。1个单位10万粒,可播12亩地。
3.种植模式及质量:一是覆膜栽培,单膜宽72厘米,一膜两行,膜上精量点播,机械播种、覆膜及铺滴灌带同步进行。二是露播,浅埋滴灌带。两种播种方式均采用45厘米等行距,株距14.5-16厘米,播深2-3厘米,播后及时滴出苗水,滴水量10-15立方/亩,保证出苗整齐。
播种质量要求:做到播行端直、下籽均匀、膜侧压实、膜面平展、采光面大,空穴率控制在3%以下。
4.滴灌带配置。采用一机三管,一管2行,即:2.83米播幅,播种6行甜菜,铺设3条滴灌带,滴灌带间距90厘米;滴头间距20厘米,滴头流量3.0升/小时。
06 田间管理
甜菜田间管理重点措施包括查苗放苗、蹲苗、中耕除草、合理灌溉、适时追肥、叶面施肥及化学调控等。
1.查苗。播种出苗后逐行查看,及时放苗、查苗,发现膜孔与种苗错位及时辅助放苗;播后出苗发现双株苗及时剔除。
2.蹲苗。从苗出齐后到进头水,历时50天左右,促进甜菜幼苗根体下扎,塑造良好的根型,提高甜菜的吸水吸肥和抗旱能力。
3.中耕及人工除草。机械中耕结合人工除草2-3遍,中耕深度由浅至深,甜菜显行后及时进行第1次中耕,耕深在6-8厘米左右;甜菜长到6-8片叶时,进行第2次中耕,耕深10-12厘米;在进头水前,结合第3次中耕及时揭膜,耕深15-18厘米以上。甜菜生长中后期,进行人工拔草1-2遍,便于机械收获。中耕要求:土壤细碎、不翻块、不拉沟、表土松碎、不伤膜、不伤苗、不压苗、不漏耕。
4.化除。单子叶杂草用10.8%高效氟吡甲禾灵50克/亩进行防除。
5.滴水。6月中上旬,甜菜15片叶左右,中午田间表现连续3天大部分叶片萎蔫下垂,心叶直立,晚间叶片萎蔫恢复正常时,应及时进头水(以叶片无灼伤为宜)。一水必须灌匀、灌透、灌足,以后每隔10-15天滴1次水,每次滴水量为30-35立方/亩。全生育期滴水9-10水(不包括出苗水),灌水总量290-340立方/亩。收获前10-15天滴起拔水,一般控制在10-15立方/亩。
注意事项:(1)采用干播湿出技术,以滴水与耕层下面湿土充分接墒为准,滴出苗水10-15立方/亩(直观整块条田,滴水距离种沟5公分即可停水);间隔5-7天,根据土壤墒情、田间出苗和天气情况,可适当补滴1水。严格控制滴水量,避免造成低温病害发生。(2)为提高甜菜苗期抗性,可随水滴施氨基酸或腐殖酸和防根腐病药剂(药剂:甲霜·噁霉灵,滴施用量25克/亩)。
6.追肥。6月中上旬开始随水滴肥,前期以氮肥为主,后期以磷钾肥为主。进入糖分积累期(8月份)氮肥施入量要根据甜菜长势酌情减少甚至停施;后期补施钙、铁、锌、硼、锰等微量元素,详见附表2。
7.叶面施肥。在苗期、叶丛生长期及糖分增长期结合病虫害防治进行叶面喷肥2-3次,可选择尿素+磷酸二氢钾,一般尿素0.2%-1%(2-10克/升水)磷酸二氢钾在0.2%-0.3%(2-3克/升水);同时,可搭配钙、铁、锌、硼、锰等微量元素肥。
8.化学调控。化学调控能有效控制地上部生长,促进地下部生长,促进糖分积累,增加产量,提高含糖率和品质。在头水前5-7天喷施20%多效·甲派嗡50毫升/亩,根据甜菜生长状况,二水前5-7天再次喷施20%多效·甲派嗡50毫升/亩,每次化学调控应当与补充微量元素相结合。
07 病虫害防治
甜菜病害防治主要以秋翻,不连作、不迎茬、抗病品种的选用及合理药剂防治,病虫害防治与叶面喷肥相结合。我区甜菜主要病害有:白粉病、褐斑病、根腐病等;虫害有:地老虎、甜菜茎象甲、甜菜夜蛾、甘蓝夜蛾等,详见附表3。
08 采收
收获前要及时清除田间地面滴灌设施、杂草、地膜。本地区甜菜一般在9月25日开始收获至10月上、中旬,采用机械收获、机械装载交售。



(责任编辑:clam)
免责声明:本文系本网编辑转载, 目的在于传递更多信息,文章版权归原作者所有,内容为作者个人观点并不代表本网赞同其观点和对其真实性负责。如涉及作品内容、版权和其它问题,请与本网联系0771-8062470 ,我们将在第一时间删除内容!
-
负责人
泛糖
-
联系电话
0771-8062462
-
邮箱
info@hisugar.com
-
传真
0771-8062474
-
联系地址
广西南宁市良庆区秋月路18号
QQ
微信
朋友圈
qq空间
微博
桂公网安备
45010802000323号