紫金天风期货2026年一季度:预期剑指制糖比
观点小结
核心观点:中性偏多 受能源价格传导,原糖强势。国内虽然处于淡季,但是受生物能源概念影响,价格走强。
国外生产:边际转多 25/26榨季巴西累计产糖量为4024万吨,同比增幅达0.86%;印度25/26压榨进程同比减慢;泰国维持小幅增产预期。市场更关注26/27巴西的制糖比变化。
国内产销:中性 截至2月底,2025/26年制糖期全国共生产食糖926万吨。当月产糖237万吨,销糖75万吨。
进口利润:中性偏多 虽然存在配额内利润,但是预计1-2月进口量偏低。
整体库存:偏空 食糖工业库存581万吨,同比增加85万吨。
醇油:中性 醇油比波动较大,原油价格短期快速抬升,对乙醇需求存在拉动。
原白价差:中性 原白价差在100美元/吨,对原糖存在正常需求。
一、行情回顾
1.1 外糖:丰产周期下的低估值
25/26榨季全球食糖丰产。巴西双周报显示产糖量在高制糖比背景下稳定达到4000万吨以上;印度开榨后的产糖量同比增幅较大。丰产预期使得糖价跌落至历史偏低价格区间。

1.2 郑糖:成本支撑,等待驱动
国内开榨以来,产糖数据良好,预期最终产糖量在1150万吨,丰产预期下,国内糖价触及加工成本。
由于国内进口配额存在管制,可以通过管控配额外进口数量及进口糖浆数量进行调控,因此加工成本的支撑偏强。

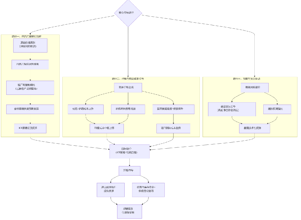
二、美以伊地缘冲突带来食糖基本面的底层转变
2.1 地缘冲突触发了各国对能源布局的再思考
地缘冲突本身从更长的周期维度来说,都是会结束的。但是此次地缘冲突激发了各国对能源布局的再思考,这种能源恐慌带来的布局是不会随地缘冲突结束的,影响更为长远。

2.2 全球:各机构调低26/27榨季食糖产量
Green Pool近日发布报告,预计2026/27榨季全球糖市将连续第二年出现过剩,食糖供应过剩量将降至15.6万吨,低于2025/26榨季的274万吨,主要原因是食糖产量下降。
Datagro预计2026/27年度全球食糖缺口268万吨。
Covrig Analytics首席分析师在迪拜糖业会议上表示,2026/27年度全球过剩量预计从2025/26的470万吨大幅缩窄至140万吨。
当前各大机构开始对26/27年度的产糖预期调减,有可能只是基于甘蔗产量等客观因素的调整,对于生物柴油的角度考虑制糖比的变动,很可能当前纳入评估的比例有限,后期依然有可能依据能源价格的变化,继续下调产糖量。

三、国际:巴西新年度即将开榨
3.1 巴西:26/27榨季制糖比较为关键
当前已经是25/26榨季产糖尾声,预计最终产量在4030万吨附近,在高制糖比之下,受ATR偏低影响,产量略低于预期。
二季度巴西开始26/27榨季的开榨生产,重点关注制糖比的变化。
IBGE最新预估数据显示,预计巴西2026年甘蔗种植面积为937.3731万公顷(约14060.5965万亩),较上个月预估值下调1.3%,较上年种植面积下降2.0%,甘蔗产量预估为7.0038亿吨,较上个月预估值下调0.9%,较上年产量下降0.4%。

3.2 巴西糖出口边际回落
截至2月25日当周,港口等待装运的食糖数量为146.17万吨,此前一周为157.7万吨,环比减少11.53万吨,降幅7.31%。其中,高等级原糖(VHP)数量为138.77万吨。桑托斯港等待出口的食糖数量为83.4万吨,帕拉纳瓜港等待出口的食糖数量为24.14万吨。
2月巴西食糖出口量达到222.80万吨,预计后期出口逐步放缓。

3.3 印度:产糖进程同比增速放缓
NFCSF数据显示,2025/26榨季截至3月15日,印度剩余开榨糖厂173家,同比减少27家;累计产糖2617.5万吨,同比增加246万吨。
印度产糖进程接近尾声,同比增速放缓,对糖价存在一定支撑,继续观察为主。
后续关注印度国内糖转乙醇的力度是否继续加强。

3.4 泰国:当前累计产糖量略高于同期
2025/26榨季截至3月11日,泰国累计甘蔗入榨量为8836.68万吨,较去年同期增加0.48%;甘蔗含糖分12.80%,较去年同期的12.58%增加0.22%;产糖率为11.082%,较去年同期增加0.269%;产糖量为979.27万吨,较去年同期增加28.35万吨,增幅2.98%。
当前看大概率能完成1100万吨左右的预期产量。

3.5 海外:预期与现实的博弈
25/26榨季依然是丰产。但是对于即将开榨的巴西来说,26/27无疑是充满变数的。
1、生物能源概念是否会影响巴西落地的制糖比,市场在重点关注。2、天气也成为重要参考因素。25/26榨季,巴西凭借高制糖比弥补了ATR偏低的短板,维持了丰产。如果高制糖比无法延续,产糖的不稳定性就会上升。

四、国内:自身驱动有限,跟随为主
4.1 现货销售弱于同期水平
截至2月底,2025/26年制糖期全国共生产食糖926万吨。农村农业部3月对中国食糖供需形势预测不变,总产量为1170万吨,其中甘蔗糖1009万吨,甜菜糖161万吨;消费在1570万吨。
当前依然为盘面引领现货的走势,预期强于现实。二季度更关注预期的落地情况,巴西制糖比为重要风向标。

4.2 进口糖供应短期低位
超预期的是1月巴西出口中国食糖仅0.01万吨,2月出口中国7.65万吨,考虑到配额外非常有限,进口方面给当前国内供应减小了压力。
因此当前看,国内面临的供应压力主要来自于国内产糖旺季与下游淡季的错配。
继续关注糖浆数据。

4.3 更多机会落在新季远月合约
近月基差收敛。盘面带动现货稳中偏强运行。
月差方面,呈现小幅反套趋势,对应预期与现实之间的博弈。
25/26榨季全球丰产。但26/27榨季面临较多变数。当前的美以伊地缘冲突,对能源的拉动非常剧烈,可能会通过乙醇价格传导,影响新季制糖比,给予糖价强支撑。此外,天气也是不确定因素。
对于郑糖来说,虽然当前驱动有限,但是在政策托市意图下,现货下方空间也较小,而在国内缺口长期存在的背景下,国际利好因素的传导也是顺畅的,简而言之,利好远月合约。

(责任编辑:Lewis)
免责声明:本文系本网编辑转载, 目的在于传递更多信息,文章版权归原作者所有,内容为作者个人观点并不代表本网赞同其观点和对其真实性负责。如涉及作品内容、版权和其它问题,请与本网联系0771-8062470 ,我们将在第一时间删除内容!
-
负责人
泛糖
-
联系电话
0771-8062462
-
邮箱
info@hisugar.com
-
传真
0771-8062474
-
联系地址
广西南宁市良庆区秋月路18号
QQ
微信
朋友圈
qq空间
微博
桂公网安备
45010802000323号