白糖专题:历次公开抛储后白糖市场表现如何?
观点小结
本次抛储量少价高,对盘面影响偏利多。
■本次抛储数量:12.67万吨,低于40万吨的预期,后续仍有持续抛储的政策空间,但大幅抛储的可能性较低。
■本次抛储底价:2023年产出的白糖底价为7300元/吨,持平云南现货价格,高于新糖预售价及盘面价格,抛储价格高于预期。
我国白糖的抛储周期约4-5年一次,和食糖供需周期基本吻合,抛储一般以填补缺口、平抑糖价为目的,往往出现在糖价周期顶部前后。
公开抛储对盘面的实际影响有限,主要为短期驱动,郑糖盘面的趋势性行情仍以供需结构为主。
▋时隔六年后国内再次公开抛储
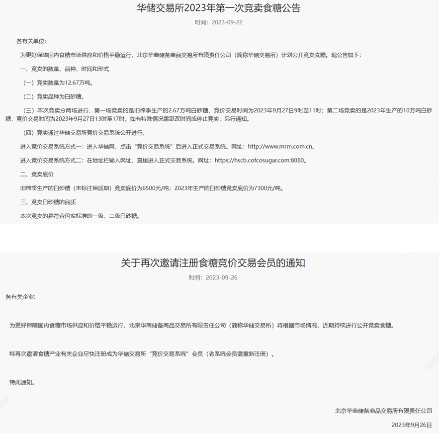
2023年9月22日,华储交易所发布了本年度第一次食糖公开抛储竞价的公告,距上次公开抛储已有六年之久。本次公开抛储总计12.67万吨白糖,并非国储库占比较高的原糖,抛储数量不及市场预期的40万吨,且竞卖底价较高,7300元/吨的价格介于盘面价格和现货价格之间,本次公开抛储量少价高,整体偏利多。
2023年9月26日,华储交易所进一步发布公告称,近期将根据市场情况持续公开竞卖食糖。目前国内处于国产糖新旧榨季交接之际,且23/24新榨季国产糖仍有较大缺口,过渡期的糖源增量需进口糖或国储糖来补充。但以目前的抛储价格来看,假设后续抛储底价继续维持高价,对盘面仍以利多为主。
数量及价格:12.67万吨。
■陈糖(未标注保质期)2.67万吨,底价6500元/吨;
■2023年生产的新糖10万吨,底价7300元/吨。
竞价时间:2023年9月27日9时至11时竞卖旧榨季2.67万吨白糖,13时至17时竞卖本年度生产的10万吨白糖。
提货地点:广东省江门市、东莞市、广州市和广西壮族自治区防城港市、江苏省盐城市炼糖厂库及其存储库和辽宁省营口市储存仓库。

数据来源:华储网 大地期货研究院
▋后续抛储仍有政策空间
可轮出国储糖上限预估值在100-150万吨。
2021年最新发布的中央储备糖管理办法,规定了每年原糖和白糖的轮库上下限,并明确了收放储的具体情形。按照当前的国储糖库存预估值推算,原糖轮储上限或在100-150万吨的区间内,本年度据传已有60万吨轮储原糖抛出,后续若继续抛储仍有一定政策空间,但大幅抛储的可能性较低,国储或面临低库存风险。
本次抛储的目的是补充国产糖供应缺口以稳定市场价格。
历次公开抛储多为连续或多批次抛储,因此今年后续继续抛储的可能性较大。

数据来源:发展改革委 大地期货研究院
▋期货上市以来,国内抛储大致有三轮
白糖期货自2006年1月6日上市以来,国内食糖市场大致有三轮较为集中的公开抛储,分别为2006年、09-11榨季以及16/17榨季。
我国白糖的抛储周期约4-5年一次,和食糖供需周期基本吻合,对应糖产底部周期,往往出现在糖价周期顶部前后。



数据来源:商务部 Wind ISO 中糖协 大地期货研究院
▋抛储及盘面回顾

数据来源:Wind 大地期货研究院
▋第一轮抛储(2006年):内外背离,外盘驱动为主
基本面:内外基本面背离,内强外弱。
■国际:北半球增产明显, 05/06榨季全球糖市缺口缩小,原糖自2-9月自高点快速回落。
■国内:干旱天气影响下,国内05/06榨季年产量见底,连续三年减产后,国内供需缺口较大,但在原糖及抛储的带动下国内糖价下行,抛储结束后快速反弹。
公开抛储情况:2006年计划抛储总量147万吨,抛储底价以3800元/吨为主,10月降至3400元/吨,抛储时间主要集中在二、三季度。
■2006年1月计划抛储18.4万吨,当月分两批各抛9.2万吨。此阶段国内缺口较大,而抛储量较小,同时受原糖上涨及内盘上市后资金影响,抛储后白糖继续维持上涨走势。
■4-10月集中抛储。4月18日计划抛储36.8万吨,于两个月内分四批发放;6月计划抛储55.2万吨,于四个月内分四批发放,单次抛储量均为9.2万吨;9月再次计划抛储28.6万吨,于当月分两批发放;10月小幅抛储8万吨后此轮抛储结束。
此阶段国内减产预期逐渐明确,但抛储量逐渐增大缓解国内压力,外盘自高点回落,国内糖价整体呈下跌走势,盘面最大跌幅接近40%,10月抛储结束后盘面在两个月内反弹,涨幅约800元/吨。

▋第二轮抛储(09-11榨季):内外盘共振上涨
基本面:内外共振,基本面由短缺转向过剩。
■国际:国际糖市供需结构整体短缺,糖产进入底部恢复周期,原糖价格冲高至周期顶部随后高位震荡。
■国内:糖产低于预期,且国内配额内进口亏损,进口增量较少,国内整体缺口较大。
公开抛储情况:09-11榨季连续抛储共17批,抛储总量达357万吨,抛储底价均为4000元/吨。
■09/10榨季:共有2波8批抛储共171万吨。第一波在2009年12月9日-2010年4月28日共抛储122万吨,上半年全球欧债危机宏观冲击明显,抛储后糖价涨幅明显受到抑制,糖价回落接近20%;第二波在2010年7月6日-9月9日共抛储49万吨,下半年减产预期落地,糖源紧缺状况难以解决,同时巴西出现出口瓶颈问题,全球供应受限,盘面出现越抛越涨的现象。
■10/11榨季:共有2波9批抛储共186万吨。第一波在2010年10月22日-2011年2月28日共抛储76万吨,此阶段内外盘基本面仍然偏强,国内受宏观政策调控影响盘面短期回调,随后盘面继续上涨,抛储难以阻挡盘面上行趋势,进入3月淡季后盘面回落;
第二波在2011年5月31日-9月16日共抛储110万吨,此阶段初期巴西糖产低于预期,基本面偏强,8月后国内缺口减小,且进口利润窗口逐渐打开,在大量抛储后盘面最大跌幅接近一千点,10月后盘面进入震荡整理阶段。

数据来源:Wind 大地期货研究院
▋第三轮抛储(16/17榨季):出现进口政策新变量
基本面:全球糖市进入熊市周期,国内受进口政策影响相对偏强。
■国际:16/17榨季全球糖市处于糖产恢复周期,且供需缺口低于预期,原糖整体呈下跌走势。
■国内:连续两年减产后,16/17榨季国内糖产逐渐恢复,进口保障政策影响下盘面高位震荡,随后转入熊市周期。
公开抛储情况:16/17榨季计划抛储总量102万吨,抛储底价以6000元/吨为主,17年9月升至6500元/吨,抛储时间主要集中在16年Q4。
■16年Q4:共有2批4次抛储约65万吨,16年10月-17年1月每月均有抛储。由于国内连续两年减产导致国内糖价高于国外,进口利润丰厚,食糖走私现象严重,因此16年9月商务部对进口糖实施保障措施调查,市场对食糖进口关税形成上调预期,盘面情绪乐观,此阶段国储糖抛储实际上是对走私糖的替代,国内食糖供需结构依然偏紧,抛储并未有效抑制盘面上涨。16年12月之后,政策利多出尽,且国内消费表现低于预期,盘面开始下跌回落。
■17年9月抛储36.7万吨,于当月分两次发放。
9月中央及广西地方储备糖同时抛储,带动盘面下跌,跌幅超过300元/吨,但现货表现坚挺,基差拉大,且10月以后广西出现开榨延迟问题,抛储结束后期货快速向现货回归,两个月涨幅约400元/吨,超过抛储期间跌幅。

数据来源:Wind 大地期货研究院
▋抛储为短期驱动,长期趋势仍由基本面主导
郑糖盘面的趋势性行情仍要看基本面情况,公开抛储的实际影响有限,主要为短期驱动,长期影响有限。
抛储底价类比:价高量少对盘面影响有限。
■我国食糖抛储底价往往会低于其现货及期货价格,而在抛储末期则可能出现相反状况。例如在2006年9月和2017年9月,抛储末期的食糖竞卖底价出现了高于盘面价格的情形,在抛储结束后反而驱动盘面反弹上涨近两个月。
■今年的公开抛储底价高于郑糖主力近400元/吨,若后续抛储力度较弱,或对盘面影响有限。
基本面类比:基本面结构往往会影响放储政策实际效果。
■06年二三季度,外盘走弱配合抛储放量驱动叠加,郑糖快速下行;17年初基本面转弱后抛储对价格压制的效果同样明显;
■而基本面偏强的环境下抛储效果有限,10年三季度内外盘基本面同步走强,抛储难以弥补供需缺口,盘面上涨难以抑制,出现越抛越涨的现象。

数据来源:商务部 Wind 大地期货研究院
▋抛储价格估值偏高
抛储底价>期货价格:
本次抛储的核心在于2023年生产的白糖,总计10万吨,底价7300元/吨。抛储量低于预期,抛储价格基本持平云南糖现货价格,介于盘面价格和柳糖现货价的中间位置,由于为竞卖底价,因此价格估值偏高,短期或形成上行驱动。且一般情况下,抛储的最终成交均价与产区现货价格较为接近。

数据来源:Wind 沐甜科技 大地期货研究院
(责任编辑:Scarlett)
免责声明:本文系本网编辑转载,转载目的在于传递更多信息,文章版权归原作者所有,内容为作者个人观点并不代表本网赞同其观点和对其真实性负责。如涉及作品内容、版权和其它问题,请与本网联系0771-8062446 ,我们将在第一时间删除内容!
-
负责人
泛糖
-
联系电话
0771-8062462
-
邮箱
info@hisugar.com
-
传真
0771-8062474
-
联系地址
广西南宁市良庆区秋月路18号
QQ
微信
朋友圈
qq空间
微博
桂公网安备
45010802000323号