如何第一时间识别并应对俄乌冲突带来的合规风险
俄乌冲突已持续多日,以美国为首的西方各国持续加码对俄罗斯的各项制裁行为。一些知名企业如迪士尼、亚马逊等也参与其中,纷纷暂停或退出在俄业务。
中俄是全面战略协作伙伴关系,两国在全球问题上、地缘政治上、经济上都有深入合作。而持续数年的中美贸易战,又在这三方关系上添上了复杂的一笔。
无疑,政治对经济发展有巨大的影响,作为企业来说,需要有对于因政治事件所引发的经济风险进行预判与管控,更要在诸如俄乌冲突这种突发事件下利用自身管理能力最小化该事件所带来的影响。处于现如今复杂的世界多边关系环境下,在华企业、走出去的中国企业,该如何利用自身管理防控俄乌战争所引发的一系列合规风险、管理风险呢?
首先,哪些风险是企业可控的?
俄乌战争所引起的一系列风险是能否算做企业的合规风险呢?先看看什么可以算作合规风险。合规风险的来源大概有三个部分,1.法律类风险:如法律法规;许可、执照或其他按形式的授权;监管机构发布的命令、条例或指南;法院或行政法庭的裁决书;条约、惯例和协议等;2.规范类风险:如与非政府组织签订的承诺或协议;与主管部门的协议;与客户的协议;企业自身要求:制度、流程等;企业自愿行为;其他行业标准等;3.道德、风俗环境类风险:如企业对外的商业道德承诺;对客户和利益相关方的承诺;可持续发展要求;企业对员工的商业道德要求等。
了解什么是合规风险,就要将因俄乌冲突引起的风险进行细化,比如哪些是属于企业不可控的政治风险;哪些属于合规风险,是企业可以通过内部管理进行应对的。
筛选出了可控风险之后,要看企业内部管理是否有相应的机制,来对因俄乌冲突引发的合规风险进行梳理和排查。且梳理外部风险的范围应当以业务链为起点,反推在业务链上涉及的各个国家和地区,再分别研究各个国家和地区所采取的最新措施。如在本次俄乌事件中,除当事国俄罗斯、乌克兰外,美国、欧盟、日本、乃至韩国等国均不同程度地采取了措施,所以在进行风险外部环境判断时,要进行全范围的排查。
识别合规风险+更新业务流程是企业第一时间应当采取的应对措施。那么,具体如何进行风险识别与排查?又如何将排查结论应用于企业内部管理呢?
以某国际贸易企业为例。
在俄乌风险爆发后,美新规限制企业向俄罗斯出口、再出口、转让(境内)涉及CCL类别3-9的特定物项,若企业已知由CCL类别3-9下的特定原产软件、技术或使用该前述物项的工厂、生产设备生产的外国生产物项,将被运往俄罗斯,或者将被纳入、用于生产或开发在俄罗斯生产/运往俄罗斯的任何零件、组件或设备,则应向BIS申请许可证,但因BIS对许可证采取“推定拒绝”的审查政策,因此新规实则禁止该出口、再出口、转让(境内)行为。
第一步,判断该规定是否属于上述的合规风险来源,经判定,确实属于法律法规类中:监管机构发布的命令、条例或指南类风险,故,该风险需要被纳入特定的如境外合规或贸易合规的风险库之中。
第二步,判断该企业相关业务是否属于长臂管辖的范围,是否有可能触发美国长臂管辖的“最小关联原则”——即不论利用美国的电信、银行转账、邮件系统等设施或方式进行通信或使用隶属于美国的国际商业工具进行腐败支付,只要和美国发生了任何联系,美国都具有管辖权。
第三步,若确实属于美国管辖范围,那么需要继续解析该外部新的风险义务所引起的公司内部运营流程的变化。通常,涉及境外业务的企业应当已在公司内部流程中植入了境外各个国家制裁情况的最新变化,即“黑名单”的查询流程。那么在新规出现后,企业的相关管理人员应当在第一时间将被列入“黑名单”的实体、个人、物项等补充到相应的信息化数据库当中,保证在接下来的交易中不因管控的遗漏而发生风险。
第四步,在已发生或正在发生并有可能与新规重合的一些交易中。进行快速的合规筛查工作,审查已发生的交易是否有“踩雷”的可能性,如果有,请尽快报告公司贸易管制团队或合规团队进行逐单处理。
“3月4日,俄罗斯总统普京签署了俄罗斯联邦刑法修正案,以打击所谓的“假新闻”。新法律涵盖了反对乌克兰战争的个人和组织,以及那些支持对俄罗斯或其公民和公司实施金融制裁的人。新签署的修正案规定:公开故意发布有关俄罗斯武装部队虚假信息者,最高可判处三年监禁或150万卢布(约合人民币9.87万元)罚款。若利用其公职,出于雇佣关系,或基于政治、意识形态、种族、民族或宗教仇恨而违反有关法律,将处以最高10年的监禁或最高500万卢布的罚款。如果虚假信息造成严重后果,将判处10至15年监禁。”
以上述俄新规为例,若公司的业务恰巧涉及俄罗斯相关管辖,您的合规风险体系是否已经及时识别出了上述的风险来源?如果回答是已识别,那么是否在内部流程中匹配了相应的操作指南。
诸如:给相应人员进行了培训,让员工意识到,若不加强管理,新法律的修正可能会让公司和员工面临风险。又如,是否已经设置了新的操作指引,明确禁止管理层或任何员工在对外媒体、公开场合或社交平台上发表诸如:“应对俄罗斯及其寡头实施最严厉的制裁”等类似言论。
如果上述的风险识别、培训、流程应对等都做到位了,那么恭喜您已经有了一个有效的应对贸易管制和经济制裁的境外合规体系。
其次,当发生诸如俄乌冲突等重大事件时,如何判断是否该发起风险的重塑工作?即何时进行风险的梳理是即经济又有效的?
诸如俄乌冲突之类的事件并不是常发事件,那么公司何时需要启动合规风险环境的判断工作呢?
风险环境的判断是一个常态+非常态的工作。常态工作一般体现在周期性、循环性上,即每隔一个周期如2-3年,普适性的进行合规风险的识别和判断的工作。
较难把握的是非常态的风险识别工作,考虑到各公司的成本有限,每次的风险识别又是一项要花费大量时间、人力、物力的工作。而且非常态的情况通常又是重大事件,有可能因为风险把控的不到位不及时给公司带来极大的冲击,如何把握非常态的合规风险识别与梳理工作呢?
我们可以在非常态中找到常态。企业应制定触发非常态风险识别工作的规则,包括但不限于以下触发标志:
外部环境出现重大变化(如俄乌战争)
公司战略或组织管理架构发生较大变更
公司制度政策与流程发生较大调整
公司推出的业务、产品或服务模式
公司进入新的国别/地区市场
重大外部事件如涉及金融、市场竞争、客户关系等
合规义务重大变化(如政策法规重大变更、新出台法律法规、新的海外环境等)
公司及下属单位已发生不合规行为面临或已受到处罚
同行业其他公司在项目属地国出现了不合规行为面临或已受到处罚
……
当以上触发点发生时,企业需要第一时间发起风险的识别和梳理项目。非常态出发点往往伴有较强的合规主题,比如俄乌事件与贸易管制、经济制裁等相关的合规主题有密切联系。所以在进行风险识别的项目时,要以核心合规主题为轴,辅助以其他可能涉及到的相关内容。
第三,与美国有密切联系的企业,如何长效应对俄乌冲突所带来的合规风险?
俄乌冲突所带来的出口管制及制裁风险的不仅仅限于从事进出口贸易的企业,对外服务型企业也需要注意,例如维修、租赁、旅游、金融、物流(包含航运)等,相关企业既要避免与贸易制裁或管制名单上的对象直接发生业务往来,也要避免自身成为违规交易的中间角色。我们建议以《OFAC合规承诺框架》为企业内部长效应对贸易管制和经济制裁的管理模板。

图:OFAC合规承诺框架
OFAC强烈鼓励受美国司法管辖的组织、在美国或与美国进行业务往来的外国实体、美国人或使用美国-原产地货物或服务,采用基于风险的方法,通过制定、实施和定期更新制裁合规程序(SCP)来应对制裁所要求的合规措施。根据该《OFAC合规承诺框架》,各制裁合规计划应至少包括五个合规基本要素,包括管理层承诺、风险评估、内部控制、监测和审计及培训。
《OFAC合规承诺框架》(以下简称《框架》)鼓励公司在设计或更新其合规体系时采用“风险导向的方法”。在该框架的语境下,风险是指“如果忽视或处理不当,可能导致违反OFAC规定的潜在威胁或漏洞”。OFAC推荐的最佳方法是进行持续的“风险评估”,以宣贯合规政策、程序、内部控制,并通过培训降低风险。
OFAC风险评估建议
OFAC合规指引框架在风险评估的章节中建议,风险评估的方式和频率应与企业潜在风险相匹配。这些风险可能来自“客户、供应链、中介机构、交易对手、交易本身和地理位置、产品、服务,具体取决于组织性质。”通过不断更新以确保风险评估的充分性,从而暴露被识别的任何明显违规或系统缺陷的“根源”。

《美国联邦法规》第31卷第501部分附录A—“经济制裁执行指南”中的OFAC风险矩阵,列明了风险评级时需要考虑的重要因素:
OFAC的风险评估规则
OFAC希望企业结合相关要求、绑定自身运营形成适用的方法来识别、分析和处理它所识别的特定风险。

OFAC风险矩阵 OFAC RiskMatrix OFAC
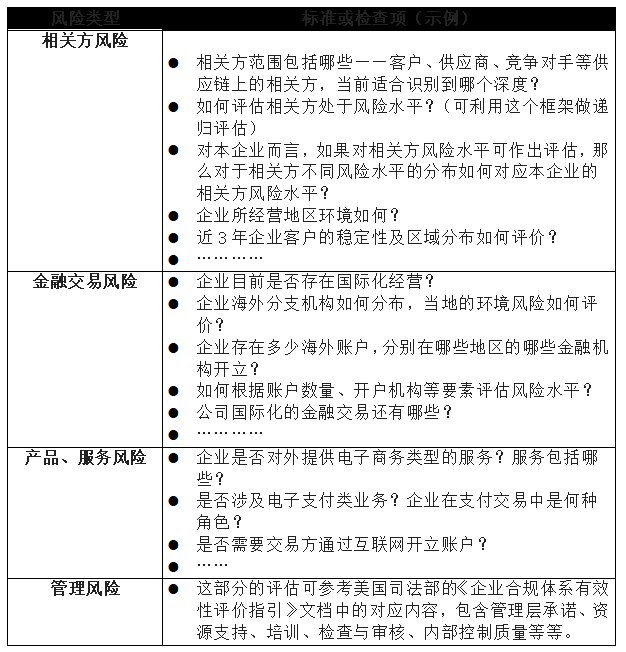
OFAC风险评估框架中的很多内容是比较概括的,企业必须结合自身情况进行进一步的定性或定量处理,简言之就是要建立适合企业的CheckList。建议按照上述风险评估框架的表格建立对各个事项定量标准,我们给出了如下样例供您参考:

通过建立各事项的检查项,企业可以对OFAC要求的风险评估进行具体的落地,并对各个事项及检查项建立量化分值和权重因子,进而测算出风险水平。建议将本次俄乌事件所引发的风险事项参照上述表格进行带入测算。
诚然,俄乌冲突所带来的相关风险有些是我们无法掌控的,但是对于企业来说,如何将可识别、可掌控的风险在第一时间进行处理、进行弱化,是给企业在当前国际复杂形式下提出的更高管理要求。
注:周鋡 Vivian,《国际法务》合规管理专家,美国注册合规官
(责任编辑:calm)
免责声明:本文系本网编辑转载,转载目的在于传递更多信息,文章版权归原作者所有,内容为作者个人观点并不代表本网赞同其观点和对其真实性负责。如涉及作品内容、版权和其它问题,请与本网联系0771-8062446 ,我们将在第一时间删除内容!
-
负责人
泛糖
-
联系电话
0771-8062462
-
邮箱
info@hisugar.com
-
传真
0771-8062474
-
联系地址
广西南宁市良庆区秋月路18号
QQ
微信
朋友圈
qq空间
微博
桂公网安备
45010802000323号